Skip to main content
Home
Sponsor/Exhibitor
Conferences
About
Contact Us
Open main navigation
Close main navigation
Home
Sponsor/Exhibitor
Conferences
About
Contact Us
Search
USERS REGISTER NOW!
SPONSOR/EXHIBITOR INFO
USERS REGISTER NOW!
SPONSOR/EXHIBITOR INFO
Search
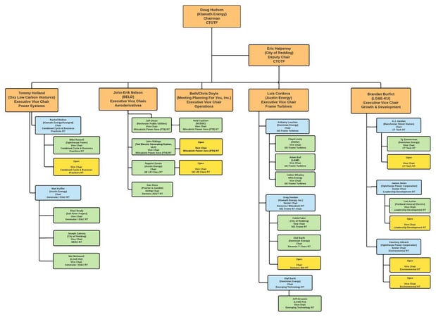
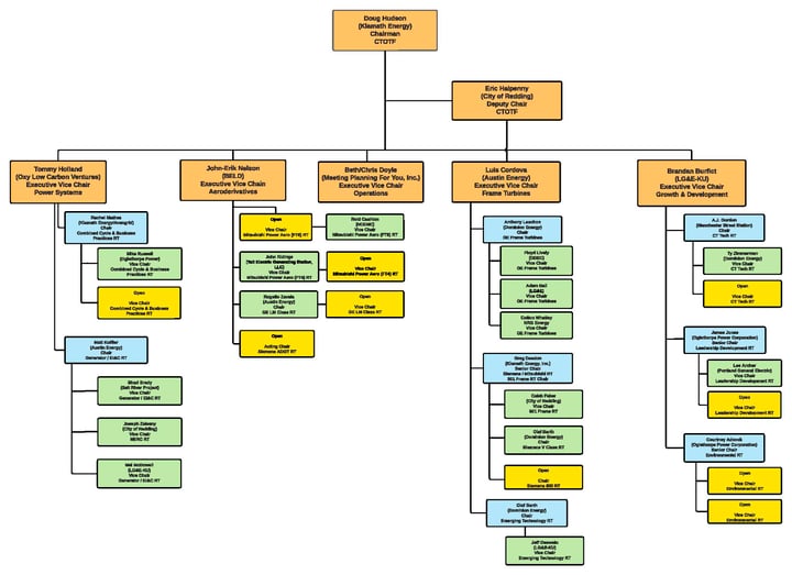
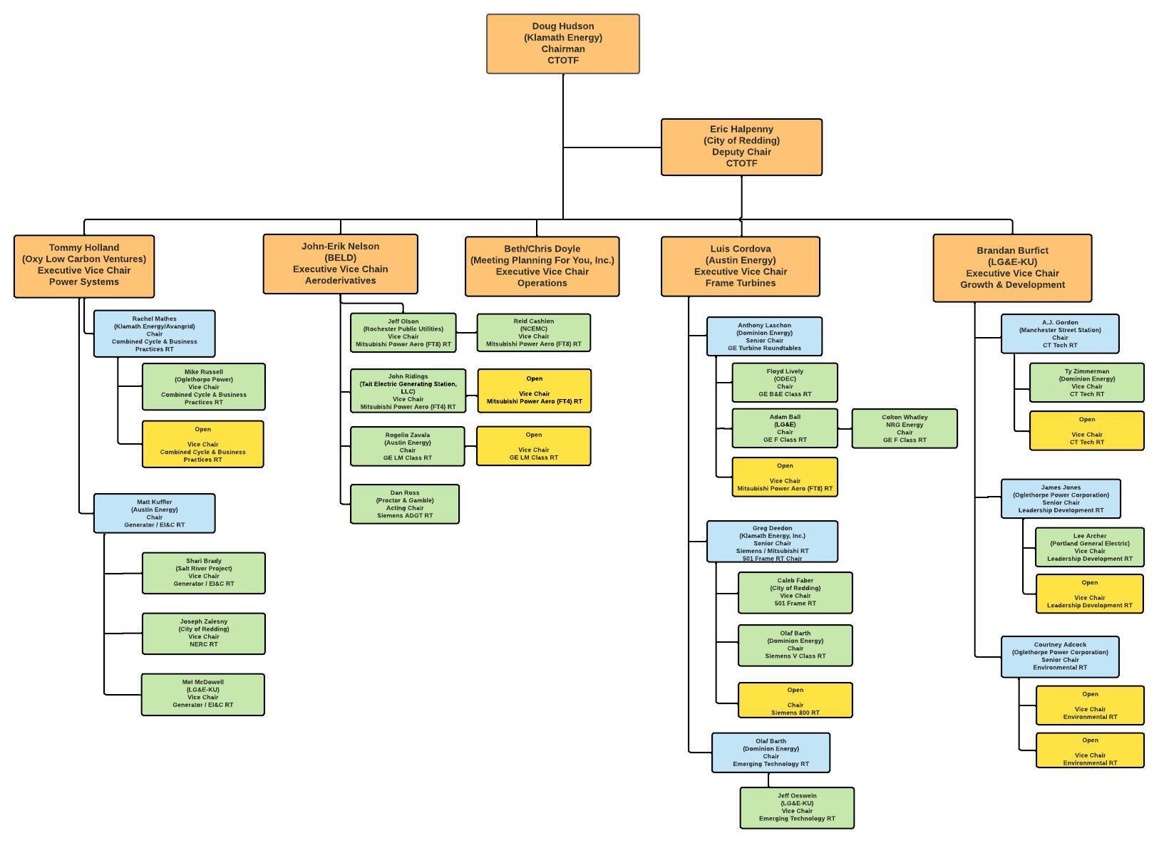
CTOTF EXECUTIVE & LEADERSHIP TEAM GRIDS
CTOTF LEADERSHIP ORG CHART